上海旅游高等专科学校

211 | 985 | 双一流 | 其他
上海市 高职(专科) 省重点 公办

7117

创造幸福分享快乐

021-64322695

https://www.sitsh.edu.cn/

图片

上海旅游高等专科学校2023年招生章程核准备案表(正表)

2023-03-01 14:49:46      分享至:

2023年上海市普通高校专科层次依法自主招生章程

一、院校全称

上海旅游高等专科学校

二、就读校址

本部校区地址为上海市奉贤区海思路500号,录取新生就读校区为本部校区。

三、招生层次

□ 高职  ■ 专科

四、办学类型

■ 普通高等学校

■ 公办高等学校 □民办高等学校 □独立学院

■ 高等专科学校 □高等职业技术学校

五、颁发学历证书的院校名称及证书种类

院校名称

上海旅游高等专科学校

证书种类

修学期满,符合毕业要求,颁发上海旅游高等专科学校专科毕业证书。

六、院校招生管理机构

上海旅游高等专科学校招生工作领导小组是我校招生工作决策机构,统一领导学校招生工作;上海旅游高等专科学校招生办公室是我校组织和实施招生工作常设机构,负责招生日常工作;上海旅游高等专科学校纪检监察办是我校招生工作监察机构。

七、招生计划及说明

2023年我校专科层次依法自主招生计划总数为350人,各专业和计划数为:

注:报考空中乘务专业需提前参加我校组织的专业面试并进行体检。专业面试合格、体检合格方可报考。空中乘务专业的备取生名单详见学校招生网站 http://lzzs.sitsh.edu.cn/ 首页“通知公告”。

 

八、专业培养对入学外语考试语种的要求

入学外语考试语种不限;入学后教学外语语种为英语。

九、选拔对象

符合《上海市教育委员会关于做好2023年上海市普通高校考试招生报名工作的通知》(沪教委学〔2022〕37号)和《上海市教育考试院关于印发〈2023年上海市普通高校考试招生报名实施办法〉的通知》(沪教考院高招〔2022〕21号)中关于专科层次依法自主招生报名条件规定的考生,可报考我校2023年专科层次依法自主招生。其中,报考我校西式烹饪工艺、中西面点工艺、酒店管理与数字化运营、餐饮智能管理专业的中等职业学校(含中专、职校和技校)的应届毕业生还需符合以下条件:

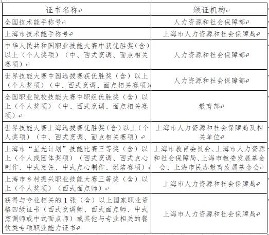
(一)报考西式烹饪工艺专业的考生在读中等职业学校专业为西餐烹饪(专业代码:740202)或中西面点(专业代码:740203)或中餐烹饪(专业代码:740201)及食品安全与检测技术(专业代码:690104)等相关专业且获下列证书之一者,可获参加测试资格:

(二)报考中西面点工艺专业的考生在读中等职业学校专业为中西面点(专业代码:740203)或西餐烹饪(专业代码:740202)或中餐烹饪(专业代码:740201)及食品安全与检测技术(专业代码:690104)等相关专业。

(三)报考酒店管理与数字化运营、餐饮智能管理专业的考生在读中等职业学校专业建议为高星级饭店运营与管理(专业代码:740104)或旅游服务与管理(专业代码:740101)或会展服务与管理(专业代码:740106)或邮轮乘务(专业代码:700304)或茶艺与茶营销(专业代码:740105)及相关专业。

(四)报考我校其他专业的中等职业学校(含中专、职校和技校)的应届毕业生专业不限。

十、身体健康状况要求

以教育部、原卫生部和中国残疾人联合会印发的《普通高等学校招生体检工作指导意见》及有关补充规定为依据,考生须据实上报健康状况。若隐瞒病情病史,学校将按照本校学籍管理规定中有关退学与休学的规定执行。

十一、测试安排

(一)考试时间:3月25日上午8:30,考试科目及时间详见准考证。

(二)考试地点:上海市奉贤区海思路500号

(三)考试科目:

1.报考各专业的学业水平合格性考试成绩齐全的高中应届毕业生的考试科目:

(1)酒店管理与数字化运营(中加合作)专业的考试科目:职业适应性测试、英语综合能力(含听力)测试。

(2)其他专业的考试科目:职业适应性测试。

2.中等职业学校(含中专、职校和技校)的公共基础课程语文、数学、英语3门科目合格性考试成绩齐全的应届毕业生考试科目:所有专业均需参加职业技能测试(即素质技能测试)。

十二、录取规则

(一)对学业水平合格性考试成绩齐全的高中应届毕业生,采用普通高中学业水平合格性考试成绩与校测科目成绩相结合的办法录取。

1.酒店管理与数字化运营(中加合作)专业

(1)普通高中学业水平合格性考试成绩(思想政治、历史、地理、物理、化学、生物学/生命科学、信息技术/信息科技等7门科目),以市教育考试院组织的考试成绩为准。折算办法:合格=100分/门,不合格=50分/门。7门科目满分700分。

2)校测科目

校测科目1职业适应性测试,考核内容包括文化基础(150分)、职业与心智(90分)专业通识基础(60分),考试时间100分钟,满分300分。

 

 

校测科目2英语综合能力测试,考核内容包括听力(30分)、语法与词汇(20分)、阅读理解(30分)、写作(20分),考试时间100分钟,满分100分。

(3)录取总分

录取总分=普通高中学业水平合格性考试成绩折算分之和+校测科目总分(校测科目总分=校测科目1×0.5+校测科目2×1.5)

(4)录取原则

①校测科目1最低资格线为120分,校测科目2最低资格线为50分。

②考生须参加我校组织的校测科目1和校测科目2考试,且成绩分别达到两个科目的最低资格线,方可参加录取。

③按总分从高分到低分择优录取。如遇同分,依次按校测科目1总分以及校测科目1的文化基础、职业与心智、专业通识基础3个模块成绩进行高低排序录取。

④该专业只招收参加我校校测科目的考生。

2.其他专业

(1)普通高中学业水平合格性考试成绩(思想政治、历史、地理、物理、化学、生物学/生命科学、信息技术/信息科技等7门科目),以市教育考试院组织的考试成绩为准。折算办法:合格=100分/门,不合格=50分/门。7门科目满分700分。

(2)校测科目1职业适应性测试,考核内容包括文化基础(150分)、职业与心智(90分)、专业通识基础(60分),考试时间100分钟,满分300分,我校最低资格线为120分。

(3)录取总分

录取总分=普通高中学业水平合格性考试成绩折算分之和+校测科目1总分。

(4)录取原则

①校测科目1的最低资格线为120分。

②考生须参加我校组织的校测科目1,且成绩达到该科目的单科最低资格线,方可参加录取。

③按总分从高分到低分择优录取。如遇同分,依次按照校测科目1、校测科目1的文化基础、职业与心智、专业通识基础3个模块成绩高低排序录取。高中学生综合素质评价信息作为我校录取重要参考,按招生计划择优录取。

④征求志愿录取原则同上述录取原则。

(二)对中等职业教育(含中专、职校和技校)的公共基础课程语文、数学、英语3门科目合格性考试成绩齐全的应届毕业生,采用文化素质测试成绩与校测科目成绩相结合的办法录取。

1.文化素质测试使用中等职业学校学生学业水平公共基础课语文、数学、英语3门科目的合格性考试成绩,每门满分50分,共计150分,以市教育考试院组织的考试成绩为准,其中“合格”计50分,“不合格”但参加学校组织的补考,“合格”计45分,“不合格”且参加学校组织的补考仍“不合格”或未参加补考计25分。

2.校测科目

校测科目1:职业技能测试,即素质技能测试,考核内容包括法律道德、时事政治、心智礼仪、生涯规划、团队管理、信息科技,满分100分,考试时间60分钟。

所有专业考生须参加我校组织的校测科目1考试。

3.录取总分

录取总分=语文、数学、英语等3门学业水平考试成绩+校测科目1总分。

4.录取原则

(1)我校组织的校测科目1(职业技能测试)的最低资格线为40分。

(2)所有专业考生须参加我校组织的职业技能测试,且成绩达到该科目的最低资格线,方可参加录取。

(3)我校按考生总分从高分到低分择优录取。如遇同分,依次比较校测科目1总分、校测科目1的信息科技、法律道德、时事政治、心智礼仪、团队管理、生涯规划6个模块成绩进行高低排序录取。

(4)征求志愿录取原则同上述录取原则。

(5)根据《教育部办公厅关于做好有关高校保送录取世界技能大赛获奖选手工作的通知》(教学厅[2020]3号)要求,凡在世界技能组织主办的“世界技能大赛(World Skills Competition)”中获奖的中国国家代表队选手,符合上海市高考报名条件的中职应届毕业生,可申请保送入学资格。学校将对申请考生进行资格审核,资格审核通过后,该考生保送入学。

(三)“免笔试,面试入学”情况说明:凡报考我校酒店管理与数字化运营、餐饮智能管理、西式烹饪工艺、中西面点工艺专业的中等职业教育(含中专、职校和技校)的考生,获得相关赛项等级证书之一者,可获得“免笔试,面试入学”资格。

1.所有参加“免笔试,面试入学”考生均须在规定时间内,按要求办理申请手续并提交相关佐证材料。未按要求办理申请手续者,不可参加“免笔试,面试入学”。具体申请办法及时间根据我校2023年3月招生官网公布的通知要求(网址:http://lzzs.sitsh.edu.cn)。所有符合“免笔试,面试入学”条件的考生均需参加我校组织的面试。

2.“免笔试,面试入学”录取时,只在考生填报的专业志愿中进行录取,不进行调剂录取。未被录取者可正常参加考试,根据笔试成绩参加后续录取。

3.“免笔试,面试入学”的考生面试总成绩满分100分,由技能展示、综合素质评价两部分组成;面试成绩不低于60分方具备录取资格。

4.“免笔试,面试入学”的录取人数不超过专业计划数的50%。

(四)调剂规则:考生如愿意调剂,在满足报考专业条件的情况下调剂至未录满专业。

十三、

收费标准

报名费、考试费

报名费:14元/人,考试费:26元/科。(沪价行﹝2006﹞第005号、沪财预联﹝2006﹞第1号)

学费标准

酒店管理与数字化运营(中加合作)专业:每生每学年15000元(沪价费﹝2017﹞7号)

西式烹饪工艺、烹饪工艺与营养、中西面点工艺、定制旅行管理与服务、空中乘务、葡萄酒文化与营销:每生每学年7500元(沪价行﹝2000﹞第120号)

旅游英语、应用韩语、电子商务、餐饮智能管理、休闲服务与管理、酒店管理与数字化运营专业:每生每学年5000元(沪价行﹝2000﹞第120号)。若有政策变化,则按新政策执行。

住宿费标准

每生每学年不超过1200元。住宿由学校统一安排。沪价费(﹝2003﹞56号、沪财预﹝2003﹞93号)。

十四、资助政策

学校认真执行国家和本市相关学生资助规定,被本校录取的家庭经济困难学生可通过“绿色通道”申请入学,入学后可按规定申请国家奖学金、国家励志奖学金、上海市奖学金、国家助学金、国家助学贷款、勤工助学岗位、特殊困难补助和学费减免等。同时,学校还设立综合奖学金、单项奖学金。

我校承诺:确保被本校录取的学生不因家庭经济困难而辍学。

十五、监督机制及举报电话

我校专科层次依法自主招生全程接受本校纪检监察办监督。举报电话:021-57126262

十六、网址及联系电话

学校官方网站:http://www.sitsh.edu.cn

学校招生网站:http://lzzs.sitsh.edu.cn

招生咨询电话:021-57126299、021-57122685

十七、其他须知

1.被专科层次依法自主招生录取的考生不得参加《上海市教育委员会关于做好2023年上海市普通高校考试招生报名工作的通知》规定的其他考试;未被专科层次依法自主招生录取的考生,可参加符合文件规定报名条件的其他考试。

2.考生可通过我校招生网站( http://lzzs.sitsh.edu.cn)了解自主招生最新信息。

3.本章程由上海旅游高等专科学校招生办公室负责解释。

上海旅游高等专科学校2023年招生章程核准备案表(正表)

2023-03-01 14:49:46

2023年上海市普通高校专科层次依法自主招生章程

一、院校全称

上海旅游高等专科学校

二、就读校址

本部校区地址为上海市奉贤区海思路500号,录取新生就读校区为本部校区。

三、招生层次

□ 高职  ■ 专科

四、办学类型

■ 普通高等学校

■ 公办高等学校 □民办高等学校 □独立学院

■ 高等专科学校 □高等职业技术学校

五、颁发学历证书的院校名称及证书种类

院校名称

上海旅游高等专科学校

证书种类

修学期满,符合毕业要求,颁发上海旅游高等专科学校专科毕业证书。

六、院校招生管理机构

上海旅游高等专科学校招生工作领导小组是我校招生工作决策机构,统一领导学校招生工作;上海旅游高等专科学校招生办公室是我校组织和实施招生工作常设机构,负责招生日常工作;上海旅游高等专科学校纪检监察办是我校招生工作监察机构。

七、招生计划及说明

2023年我校专科层次依法自主招生计划总数为350人,各专业和计划数为:

注:报考空中乘务专业需提前参加我校组织的专业面试并进行体检。专业面试合格、体检合格方可报考。空中乘务专业的备取生名单详见学校招生网站 http://lzzs.sitsh.edu.cn/ 首页“通知公告”。

 

八、专业培养对入学外语考试语种的要求

入学外语考试语种不限;入学后教学外语语种为英语。

九、选拔对象

符合《上海市教育委员会关于做好2023年上海市普通高校考试招生报名工作的通知》(沪教委学〔2022〕37号)和《上海市教育考试院关于印发〈2023年上海市普通高校考试招生报名实施办法〉的通知》(沪教考院高招〔2022〕21号)中关于专科层次依法自主招生报名条件规定的考生,可报考我校2023年专科层次依法自主招生。其中,报考我校西式烹饪工艺、中西面点工艺、酒店管理与数字化运营、餐饮智能管理专业的中等职业学校(含中专、职校和技校)的应届毕业生还需符合以下条件:

(一)报考西式烹饪工艺专业的考生在读中等职业学校专业为西餐烹饪(专业代码:740202)或中西面点(专业代码:740203)或中餐烹饪(专业代码:740201)及食品安全与检测技术(专业代码:690104)等相关专业且获下列证书之一者,可获参加测试资格:

(二)报考中西面点工艺专业的考生在读中等职业学校专业为中西面点(专业代码:740203)或西餐烹饪(专业代码:740202)或中餐烹饪(专业代码:740201)及食品安全与检测技术(专业代码:690104)等相关专业。

(三)报考酒店管理与数字化运营、餐饮智能管理专业的考生在读中等职业学校专业建议为高星级饭店运营与管理(专业代码:740104)或旅游服务与管理(专业代码:740101)或会展服务与管理(专业代码:740106)或邮轮乘务(专业代码:700304)或茶艺与茶营销(专业代码:740105)及相关专业。

(四)报考我校其他专业的中等职业学校(含中专、职校和技校)的应届毕业生专业不限。

十、身体健康状况要求

以教育部、原卫生部和中国残疾人联合会印发的《普通高等学校招生体检工作指导意见》及有关补充规定为依据,考生须据实上报健康状况。若隐瞒病情病史,学校将按照本校学籍管理规定中有关退学与休学的规定执行。

十一、测试安排

(一)考试时间:3月25日上午8:30,考试科目及时间详见准考证。

(二)考试地点:上海市奉贤区海思路500号

(三)考试科目:

1.报考各专业的学业水平合格性考试成绩齐全的高中应届毕业生的考试科目:

(1)酒店管理与数字化运营(中加合作)专业的考试科目:职业适应性测试、英语综合能力(含听力)测试。

(2)其他专业的考试科目:职业适应性测试。

2.中等职业学校(含中专、职校和技校)的公共基础课程语文、数学、英语3门科目合格性考试成绩齐全的应届毕业生考试科目:所有专业均需参加职业技能测试(即素质技能测试)。

十二、录取规则

(一)对学业水平合格性考试成绩齐全的高中应届毕业生,采用普通高中学业水平合格性考试成绩与校测科目成绩相结合的办法录取。

1.酒店管理与数字化运营(中加合作)专业

(1)普通高中学业水平合格性考试成绩(思想政治、历史、地理、物理、化学、生物学/生命科学、信息技术/信息科技等7门科目),以市教育考试院组织的考试成绩为准。折算办法:合格=100分/门,不合格=50分/门。7门科目满分700分。

2)校测科目

校测科目1职业适应性测试,考核内容包括文化基础(150分)、职业与心智(90分)专业通识基础(60分),考试时间100分钟,满分300分。

 

 

校测科目2英语综合能力测试,考核内容包括听力(30分)、语法与词汇(20分)、阅读理解(30分)、写作(20分),考试时间100分钟,满分100分。

(3)录取总分

录取总分=普通高中学业水平合格性考试成绩折算分之和+校测科目总分(校测科目总分=校测科目1×0.5+校测科目2×1.5)

(4)录取原则

①校测科目1最低资格线为120分,校测科目2最低资格线为50分。

②考生须参加我校组织的校测科目1和校测科目2考试,且成绩分别达到两个科目的最低资格线,方可参加录取。

③按总分从高分到低分择优录取。如遇同分,依次按校测科目1总分以及校测科目1的文化基础、职业与心智、专业通识基础3个模块成绩进行高低排序录取。

④该专业只招收参加我校校测科目的考生。

2.其他专业

(1)普通高中学业水平合格性考试成绩(思想政治、历史、地理、物理、化学、生物学/生命科学、信息技术/信息科技等7门科目),以市教育考试院组织的考试成绩为准。折算办法:合格=100分/门,不合格=50分/门。7门科目满分700分。

(2)校测科目1职业适应性测试,考核内容包括文化基础(150分)、职业与心智(90分)、专业通识基础(60分),考试时间100分钟,满分300分,我校最低资格线为120分。

(3)录取总分

录取总分=普通高中学业水平合格性考试成绩折算分之和+校测科目1总分。

(4)录取原则

①校测科目1的最低资格线为120分。

②考生须参加我校组织的校测科目1,且成绩达到该科目的单科最低资格线,方可参加录取。

③按总分从高分到低分择优录取。如遇同分,依次按照校测科目1、校测科目1的文化基础、职业与心智、专业通识基础3个模块成绩高低排序录取。高中学生综合素质评价信息作为我校录取重要参考,按招生计划择优录取。

④征求志愿录取原则同上述录取原则。

(二)对中等职业教育(含中专、职校和技校)的公共基础课程语文、数学、英语3门科目合格性考试成绩齐全的应届毕业生,采用文化素质测试成绩与校测科目成绩相结合的办法录取。

1.文化素质测试使用中等职业学校学生学业水平公共基础课语文、数学、英语3门科目的合格性考试成绩,每门满分50分,共计150分,以市教育考试院组织的考试成绩为准,其中“合格”计50分,“不合格”但参加学校组织的补考,“合格”计45分,“不合格”且参加学校组织的补考仍“不合格”或未参加补考计25分。

2.校测科目

校测科目1:职业技能测试,即素质技能测试,考核内容包括法律道德、时事政治、心智礼仪、生涯规划、团队管理、信息科技,满分100分,考试时间60分钟。

所有专业考生须参加我校组织的校测科目1考试。

3.录取总分

录取总分=语文、数学、英语等3门学业水平考试成绩+校测科目1总分。

4.录取原则

(1)我校组织的校测科目1(职业技能测试)的最低资格线为40分。

(2)所有专业考生须参加我校组织的职业技能测试,且成绩达到该科目的最低资格线,方可参加录取。

(3)我校按考生总分从高分到低分择优录取。如遇同分,依次比较校测科目1总分、校测科目1的信息科技、法律道德、时事政治、心智礼仪、团队管理、生涯规划6个模块成绩进行高低排序录取。

(4)征求志愿录取原则同上述录取原则。

(5)根据《教育部办公厅关于做好有关高校保送录取世界技能大赛获奖选手工作的通知》(教学厅[2020]3号)要求,凡在世界技能组织主办的“世界技能大赛(World Skills Competition)”中获奖的中国国家代表队选手,符合上海市高考报名条件的中职应届毕业生,可申请保送入学资格。学校将对申请考生进行资格审核,资格审核通过后,该考生保送入学。

(三)“免笔试,面试入学”情况说明:凡报考我校酒店管理与数字化运营、餐饮智能管理、西式烹饪工艺、中西面点工艺专业的中等职业教育(含中专、职校和技校)的考生,获得相关赛项等级证书之一者,可获得“免笔试,面试入学”资格。

1.所有参加“免笔试,面试入学”考生均须在规定时间内,按要求办理申请手续并提交相关佐证材料。未按要求办理申请手续者,不可参加“免笔试,面试入学”。具体申请办法及时间根据我校2023年3月招生官网公布的通知要求(网址:http://lzzs.sitsh.edu.cn)。所有符合“免笔试,面试入学”条件的考生均需参加我校组织的面试。

2.“免笔试,面试入学”录取时,只在考生填报的专业志愿中进行录取,不进行调剂录取。未被录取者可正常参加考试,根据笔试成绩参加后续录取。

3.“免笔试,面试入学”的考生面试总成绩满分100分,由技能展示、综合素质评价两部分组成;面试成绩不低于60分方具备录取资格。

4.“免笔试,面试入学”的录取人数不超过专业计划数的50%。

(四)调剂规则:考生如愿意调剂,在满足报考专业条件的情况下调剂至未录满专业。

十三、

收费标准

报名费、考试费

报名费:14元/人,考试费:26元/科。(沪价行﹝2006﹞第005号、沪财预联﹝2006﹞第1号)

学费标准

酒店管理与数字化运营(中加合作)专业:每生每学年15000元(沪价费﹝2017﹞7号)

西式烹饪工艺、烹饪工艺与营养、中西面点工艺、定制旅行管理与服务、空中乘务、葡萄酒文化与营销:每生每学年7500元(沪价行﹝2000﹞第120号)

旅游英语、应用韩语、电子商务、餐饮智能管理、休闲服务与管理、酒店管理与数字化运营专业:每生每学年5000元(沪价行﹝2000﹞第120号)。若有政策变化,则按新政策执行。

住宿费标准

每生每学年不超过1200元。住宿由学校统一安排。沪价费(﹝2003﹞56号、沪财预﹝2003﹞93号)。

十四、资助政策

学校认真执行国家和本市相关学生资助规定,被本校录取的家庭经济困难学生可通过“绿色通道”申请入学,入学后可按规定申请国家奖学金、国家励志奖学金、上海市奖学金、国家助学金、国家助学贷款、勤工助学岗位、特殊困难补助和学费减免等。同时,学校还设立综合奖学金、单项奖学金。

我校承诺:确保被本校录取的学生不因家庭经济困难而辍学。

十五、监督机制及举报电话

我校专科层次依法自主招生全程接受本校纪检监察办监督。举报电话:021-57126262

十六、网址及联系电话

学校官方网站:http://www.sitsh.edu.cn

学校招生网站:http://lzzs.sitsh.edu.cn

招生咨询电话:021-57126299、021-57122685

十七、其他须知

1.被专科层次依法自主招生录取的考生不得参加《上海市教育委员会关于做好2023年上海市普通高校考试招生报名工作的通知》规定的其他考试;未被专科层次依法自主招生录取的考生,可参加符合文件规定报名条件的其他考试。

2.考生可通过我校招生网站( http://lzzs.sitsh.edu.cn)了解自主招生最新信息。

3.本章程由上海旅游高等专科学校招生办公室负责解释。